"Westview" 189 Toowoomba-Karara Road, Finnie QLD 4350
Property Details
4
1
Specialist Farm
Description
Property Details: • Type: Specialist Farm
• Bedrooms: 4 • Bathrooms: 1
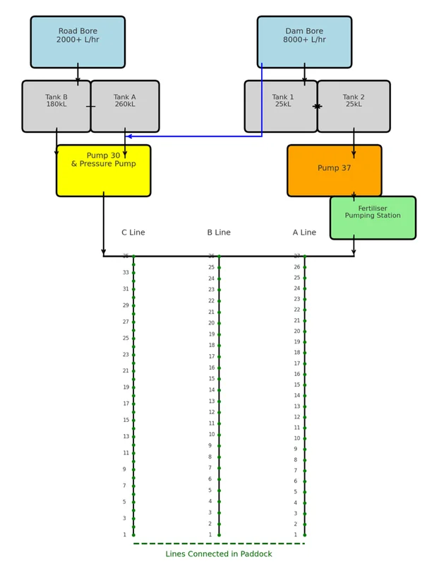
Description: Key Features: • 72ha (178 acres) approx. just 11km from Toowoomba CBD • Comfortable 4 bed/1 bath home with multiple sheds & infrastructure • 58ML irrigation licence (Forms part of a 162ML amalgamation) + 30ML dam • Extensive water storage with fully integrated nursery and field irrigation • Established, high-performing nursery operation • Rates: $2,169.38 approx. per half year Location & Services: • Bitumen frontage to Toowoomba Karara Rd with side access via Hanrahan Rd • Mains 3-phase power, weekly mail service, school bus to Toowoomba schools Country: • Highly regarded small crop and nursery enterprise with approx. 37 acres under irrigation. Black to brown self-mulching clays rising to basalt country with light ironbark ridges. Further 17 acres ex-cultivation returned to improved pasture, offering expansion potential. Water: • Primary irrigation bore: 120m, 8,000 gph via 25kw Southern Cross motor • Road bore: 90m, 2,000 gph via 15kw motor • Nursery bore: 90m, 1,000 gph for nursery & storage tanks • 30ML dam, pumping to top tanks & irrigation mains 4/5" and 2 Inch outlets • Multiple Zincalume, poly & concrete tanks, total storage capacity in excess of 700,000L • Reverse Osmosis (RO) treatment plant with PLC/VSD system delivering high-quality water across the nursery • Stock/domestic Bore: reticulated to five livestock troughs Infrastructure: • 4-bedroom timber home: spacious living, wood heater, patio, external storeroom, carport & 3-bay shed • Extensive sheds: machinery/workshop (24x11m, concrete, power, vehicle hoist), new 24x12m secure shed, 8-bay machinery shed, fabrication/welding shed, grain/seed shed, hay shed, cold rooms, demountables with lunchroom & amenities, chemical storage • Nursery: 8 igloo-style shade structures with automated irrigation & power; capacity approx. 300,000 seedlings each • Irrigation pump houses with fertiliser injectors & automated valve systems • Timber & steel cattle yards, race & ramp, handling up to 20 head Remarks: Westview is a rare opportunity to acquire a large-scale, vertically integrated small crop and nursery operation on Toowoomba's urban fringe. Combining lifestyle appeal with commercial productivity, the property offers reliable water, quality soils, excellent infrastructure, and close proximity to the Garden City and Brisbane markets. Inspection via Appointment Agents: Jonny Arkins 0409 052 584 Matt Cleary 0428 987 340
Location
Address
"Westview" 189 Toowoomba-Karara Road, Finnie QLD 4350
City
Finnie
Features and Finishes
None
Legal Notice
Our comprehensive database is populated by our meticulous research and analysis of public data. MirrorRealEstate strives for accuracy and we make every effort to verify the information. However, MirrorRealEstate is not liable for the use or misuse of the site's information. The information displayed on MirrorRealEstate.com is for reference only.